区属各学校:
日前,省教育厅、泉州市教育局分别公布2026年省级层面、泉州市社会事务进校园白名单(见附件1-2)。为切实减轻中小学校师生非教育教学负担,营造良好教育教学环境,经研究决定,我区不另行出台2026年区级层面社会事务进校园白名单,所有进校园社会事务执行省、市两级白名单有关要求。
根据教育部办公厅《关于进一步减轻中小学教师非教育教学负担若干措施的通知》(教师厅〔2025〕2号)要求,每所学校每学期各类进校园活动不超过6次,各校要全面实行清单管理制度,除法律法规有明确规定,以及党委政府、上级教育部门统一部署要求开展的活动外,凡未列入白名单的项目一律不得进入校园。确因工作需要新增进校园活动的,必须严格履行审批报备程序。进校园活动牵头实施单位要科学制定具体实施方案和应急预案,合理控制活动范围和时长,切实保障活动安全有序开展,推动进校园活动与教育教学工作深度融合,不断提高活动质量和育人成效。
附件:
1.2026年福建省省级层面社会事务进校园白名单
2.2026年泉州市社会事务进校园活动清单
泉州市鲤城区教育局
2026年3月13日
附件1
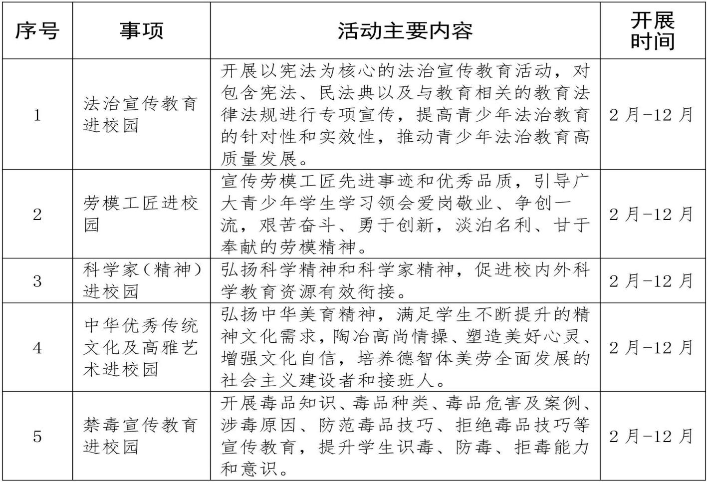
2026年福建省省级层面社会事务进校园白名单

附件2
2026年泉州市社会事务进校园活动清单


公安机关备案号:35050202000111


